FlexNoC 5 Option For Scalability and Performance Critical Systems
You are here:
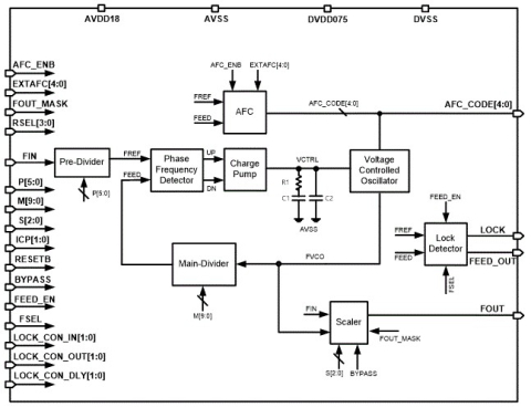
4.5GHz Integer PLL
This PLL is a 1.8V/0.75V dual supply-voltage phase locked loop (PLL) with a wide-output-frequency-range for frequency synthesis. It consists of a phase frequency detector (PFD), a charge pump, a voltage-controlled oscillator (VCO), a 6-bit pre-divider, a 10-bit main-divider, a 3-bit scaler, and an automatic frequency control (AFC).
查看 4.5GHz Integer PLL 详细介绍:
- 查看 4.5GHz Integer PLL 完整数据手册
- 联系 4.5GHz Integer PLL 供应商
Block Diagram of the 4.5GHz Integer PLL

PLL IP
- TSMC CLN7FF 7nm Clock Generator PLL - 800MHz-4000MHz
- TSMC GF Intel Samsung Deskew Frequency Synthesizer PLL
- TSMC GF Intel Samsung Fractional-N Frequency Synthesizer PLL
- TSMC GF Intel Samsung Integer-N Frequency Synthesizer PLL
- Jitter Cleaner PLL Digital Loop Filter
- TSMC Intel 32kHz Low-bandwidth Frequency Synthesizer PLL